An I and Q I.F. 455 KHz to 12 KHz Converter for use with Communications Receivers and Software Defined Radios

By Peter C. McNulty, WA1SOV

Many Software Defined Radios (SDR) require In Phase (I 0°) and Quadrature (Q -90°) 12 KHz I.F.'s for input to the soundcards of personal computers. For those of us that cannot afford the high cost of some of these SDR radios there is hope. Here I describe an I.F. converter suitable for use with Boat Anchors Communications receivers. Now it is possible to couple the great front ends of an R390 or SP600 to the input of a modern software defined receiver that utilizes DSP Processing to implement Fast Fourier Transform spectral filtering, Sync Detection, and multimode demodulation. In addition some of these software defined receivers provide panoramic displays allowing the user to see a spectral display of ones current QSO and neighboring signals above and below. One can tailor the bandwidth of reception for any mode of demodulation, Shift the I.F Frequency, perform high quality noise blanking, and implement automatic notch filtering for suppressing those carrier slingers that don't know how to use dummy loads. This all coupled with the classic boat anchor communications receivers front end with mechanical I.F. filtering, pulls together a truly high performance receiver by today's modern standards. It's a relatively inexpensive way to experiment with SDR's.

The Software

The popular Public Domain software package developed for use with the Flex Radio Systems SDR-1000 can be used with this converter. You can obtain this public domain software from the Flex Radio Systems Web Site1. Simply download the Power SDR software package v.1.12.0 or the latest version available. The file has it's extension changes to .efw to get past virus protection software. After downloading the ZIP file just change the extension to .zip and Winzip or your favorite file compression software will unzip the files. Once you have the Setup.exe file in a folder you can install the software on your computer. The Power SDR will load and install on your computer. Once loaded you can start the program by double clicking on the file icon on your desktop. My computer is an older custom built PC using an Intel Pentium III series 1 GHz processor. The heart of the PC is an Intel D815EEA2 motherboard and has 512 MB (more is better) of SDRAM installed. I run Windows 2000 on this PC. You may require a faster sound card than what is normally supplied with a PC. I have used both my integral Intel sound card (48 KHz) sampling and an M-Series Deltas PCI sound card which can sample up to 96 KHz. For a 48 KHz implementation the spectral bandwidth will be up to 20 KHz or ± 10 KHz. Some adjustment of memory resources was necessary with the M-series PCI sound card to stop sound resource stuttering.

I have several "boat anchor" receivers in my Ham Shack ranging from a TMC GPR-90 (Technical Materials Corporation), and R390, to a Hammarlund SP600-jx17. The stagger tuned I.F. (~18 KHz) in my SP600 fills the bandwidth of the Flex SDR receiver (±10 KHz) quite well in the wide band selection mode (13 KHz) on the front panel. An R390 has a 16 KHz wide position which will also occupy most of the available bandwidth. The bandpass of these receiver I.F.s don't fall off like a brick wall so expect to see in the Panadaptor spectral display of the Power SDR Receiver, most of the 20 KHz bandpass available when you widen out the passband in the SDR. Of course one could tap off prior to the I.F. filters in your receiver and AC couple about 1 volt to the input of the converter board. In this case the Power SDR receiver will do all the filtering in the Digital Signal Processing within your PC.

The Hardware Converter

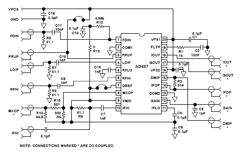
I have experimented extensively with the Analog Devices AD6072 Low Power Mixer/AGC/RSSI 3V Receiver IF Subsystem chip in the past. A block diagram of this board is shown in Figure 1. The hardware converter I designed uses AD607 I/Q detector only. However, other configurations are possible with this chip which can extend it's use to a full blown receiver as I have outlined in my technical article on Software Receivers3.

Figure 1 - Analog Devices AD607 Functional Block Diagram

I have bought a couple of evaluation boards from Analog devices which I did my experimentation on. This board is shown schematically in Figure 2. This made for easy interface to the specific parts of the chip that I wanted to use. A circuit board can be fashioned inexpensively as well through some of the on-line circuit board design companies4. There are many of them. Express PCB was one company that I tried and had good luck with.

Figure 2 - AD607 Evaluation Board

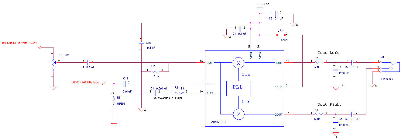
The Hardware Converter described here uses only the I/Q Demod section of the chip. A connection is made from the I.F. output of the "boat anchor" receiver to the DMIP input of the AD607 as shown schematically in Figure 3. Three AA Alkaline batteries wired in series were used to power the AD607 chip. A connection from a Local Oscillator (LO) is also necessary to the FDIN input (minimum 600 mV pk-pk) as shown in Figure 3. The AD607 uses a Phase Locked Loop (PLL) to lock up on the LO input at FDIN. The PLL has two outputs which present a relative 90 degree phase shift between the two outputs COS & SIN. These are applied to each of the mixer inputs. A sum and difference frequency are produced by the mixing process and will appear at the outputs 90 degrees out of phase (IOUT and QOUT respectively) of the AD607. The two frequencies present at each of these outputs will be 12 KHz and 898 KHz. Since we are only interested in the12 KHz difference frequency which will be applied to the sound card input of the computer, the sum frequency at 898 KHz will be filtered out with a simple RC network made up of R2, R3, C5, & C6 as can be seen in Figure 3.

Figure 3 - SDR 455 KHz I.F. Converter Board Schematic

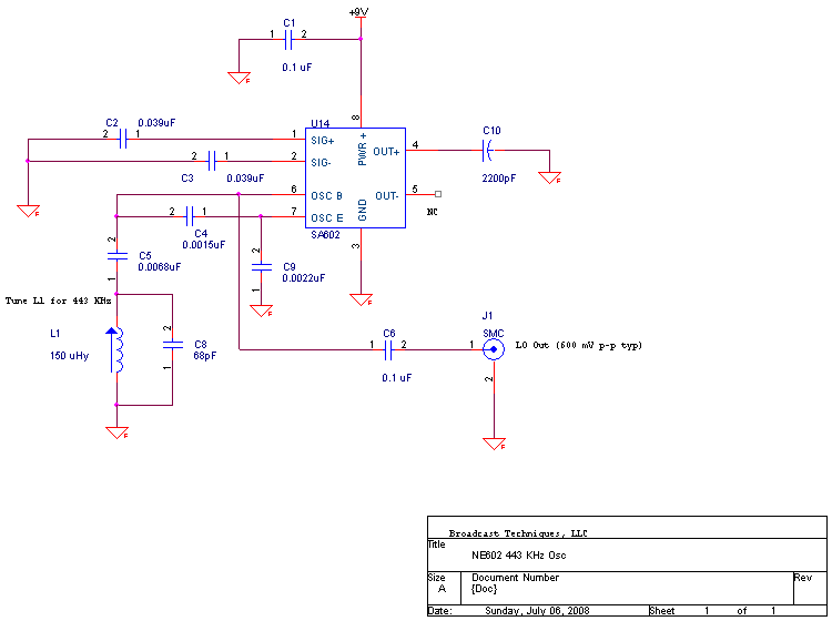
I configured a Colpitts oscillator (Figure 4) for use as the local oscillator in this configuration with the use of a Philips SA602 running off a 9 volt battery. Other power sources are possible but do not exceed 9 volts since this is the maximum voltage rating of the chip. These parts have now been replaced with SA6125. In this circuit L1 is adjustable allowing the LO frequency to be adjusted precisely to 443 KHz. L1 is a garden variety adjustable inductor of about 150 uHy. I got this from my junk box which was originally part of a Radio Shack part grab bag. Any inductor that allows resonance at 443 KHz will do. If a variable inductor is unavailable a fixed inductor of slightly smaller value and a variable trimmer capacitor would also work for adjustment of the LO. A wide variety of inductors and trimmer capacitors are available from Digikey and Allied Electronics among other sources of electronic parts. Of course this is only one possible way to create an LO. Other circuits are possible and even Crystal Oscillators can be fashioned for greater stability. However, in practice, this circuit is found to be quite stable for this application.

Figure 4 - Local Oscillator Circuit

Other Configurations

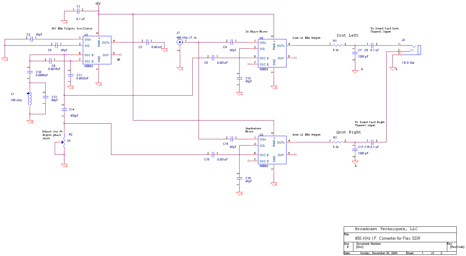
One other circuit is shown in Figure 5. While I am showing this next generation design, at the time of writing this article, I have yet to build and debug this circuit. One concern that may be a little tricky is the loading of the oscillator tank in U1 by C14 & R2. C14 & R2 form a 90 degree phase shift network which when tuned by R2 may effect the frequency of the oscillation. Because of interaction between these components this may require some additional experimentation.

The theory of operation is as follows: U1 operates as the local oscillator and a 90 degree phase shift network has been added  to provide the I & Q (COS & SIN) phase relationships for the two mixers U2 & U3 respectively. It may be possible to reduce the number of chips by one if U1 is used as an oscillator and mixer stage. U2 could be eliminated then and U3 could serve as the quadrature mixer as connected. C2 of U1 would not be grounded in this configuration as shown but connected to J1 (455 KHz I.F. input). The output of the I mixer would be at pin U2-4 and R1 would be connected to U1-4 instead. In either configuration the circuits should yield 12 KHz outputs with sum and difference frequencies present due to the mixing process just as with the AD607 circuit. These outputs are then passed through filter networks consisting of R1, R3 C7, & C17 suppressing the sum component present at 898 KHz.

Figure 5 - SDR 455 KHz I.F. 12 KHz Sound Card Adapter Schematic

Additional Applications

Other applications of these circuits allow one to construct a stereo imaging (Independent Sideband) receiver. If one configures the LO frequency to the exact I.F. frequency on the receiver (455 KHz for the "boat achors" I am using) then the outputs will be demodulated, in quadrature, to baseband. The two outputs can then be sent to two audio 90 degree phase shift networks which will produce upper and lower sideband reception (see article on Audio Wide Band Phase Shift Networks6). If these outputs are coupled to a stereo amplifier, Independent Sideband reception will be realized with the passband distributed across the sonic field. Stereo headphones provide for a very unique listening experience with the upper and lower sidebands imaged separately in each channel respectively. Single Sideband AM reception can be had by simply turning off one or the other channel of the stereo amplifier. One could even insert another oscillator slightly offset as a BFO to provide for SSBSC reception. This is the perfect complement to observing the bandwidth of one's receiver in a Panadapter where the entire passband above and below the center frequency is observed. With this demodulation scheme the aural equivalent of this is attained.

What ever you decide to do, have fun and Happy Experimenting!

1 http://kc.flexradio.com/KnowledgebaseArticle50085.aspx

2 http://www.analog.com/static/imported-files/data_sheets/AD607.pdf

3 http://www.broadcast-techniques.com/wa1sov/technical/Software_Rado.htm

4 http://www.expresspcb.com/

5 http://www.datasheetcatalog.org/datasheet/philips/SA612.pdf

6 http://www.broadcast-techniques.com/wa1sov/technical/allpass/allpass.html